| 질문 |
| Entity 구분 방법 중 Primary, Characteristic, Associative 로 구분하는 방법 있나요? |
| ChatGPT 답변 |
네, Primary, Characteristic, Associative 엔티티로 구분하는 방법은 ERD (Entity-Relationship Diagram) 모델에서 사용됩니다. 이는 주로 데이터베이스 설계 시 엔티티를 분류할 때 유용하게 사용됩니다.
- Primary Entity (기본 엔티티)
- 실제로 존재하는 객체나 개체를 나타냅니다. 예를 들어, '고객', '제품'과 같은 실체적인 대상입니다.
- 기본적으로 모든 데이터를 담고 있으며, 일반적으로 고유 식별자를 가집니다.
- Characteristic Entity (특성 엔티티)
- 기본 엔티티의 특성을 나타내는 엔티티입니다. 예를 들어, '고객' 엔티티가 있다면, '고객의 주소'나 '고객의 연락처' 등이 특성 엔티티로 나올 수 있습니다.
- 이러한 엔티티는 본래의 엔티티와 1:1 또는 1:N 관계로 연결됩니다.
- Associative Entity (연관 엔티티)
- 두 개 이상의 엔티티 사이의 관계를 나타내는 엔티티입니다. 예를 들어, '학생'과 '강의' 사이에 '수강'이라는 관계를 만들 때, 이를 연관 엔티티로 정의할 수 있습니다.
- 보통 다대다(M:N) 관계를 해결하기 위해 사용되며, 연관된 두 엔티티를 연결하는 중개 테이블 역할을 합니다.
이렇게 엔티티를 분류하면 데이터 모델이 좀 더 명확하게 구분되고, 관계를 파악하기 쉬워집니다.
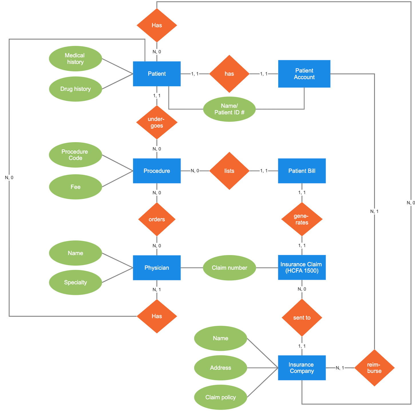
| 관련된 ERD Sample |
| smartdraw https://www.smartdraw.com/entity-relationship-diagram/ |





'데이터 모델링 & DAP > SW공학&방법론&산출물' 카테고리의 다른 글
| 엔티티 정의서 (Entity Definition) (0) | 2025.01.25 |
|---|